VISI DAN MISI DESA

Arah pembangunan desa yang berkelanjutan dan sejahtera, berlandaskan budaya lokal.

Visi

Mewujudkan Generasi Sehat, Cerdas dan Berkualitas tanpa stunting.
Menciptakan desa yang peduli kesehatan dan kesejahteraan masyarakatnya.

Misi

Memantau pertumbuhan dan perkembangan anak secara rutin melalui pengukuran berat badan dan tinggi badan.
Memberikan edukasi mengenai pentingnya gizi seimbang, asi ekslusif, dan Mpasi yang tepat kepada ibu hamil dan orang tua balita.

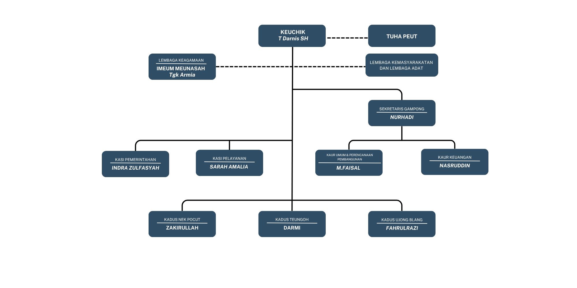
BAGAN DESA

Struktur Organisasi Desa

Bagan struktur organisasi Desa Aje

Perangkat Desa Aje

Sejarah Desa

Desa Aje Pagar Air sangat erat kaitannya dengan wilayah administrasi Mukim Pagar Air di Kecamatan Ingin Jaya, Kabupaten Aceh Besar, menunjukkan adanya ikatan historis yang kuat dengan sistem adat dan politik lokal di masa lampau. Secara harfiah, nama "Pagar Air" sering diinterpretasikan sebagai kondisi geografis di mana desa tersebut memiliki batasan atau tanggul yang berfungsi sebagai kendali terhadap aliran air, baik itu sungai, sistem irigasi, maupun perlindungan dari bencana banjir. Desa ini, seperti wilayah Aceh Besar lainnya, kemungkinan besar telah berdiri sejak masa Kesultanan Aceh Darussalam dan turut menjadi saksi sejarah perjuangan panjang melawan penjajah. Meskipun data rinci mengenai pendiri atau tahun pastinya memerlukan verifikasi dari dokumen resmi gampong, keberadaannya mencerminkan peran penting dalam struktur mukim di Aceh Besar.

Dalam sejarah modern, Desa Aje Pagar Air turut menghadapi tantangan signifikan pasca-bencana Tsunami dan gempa bumi Aceh pada tahun 2004. Peristiwa ini menjadi titik balik yang mempengaruhi tata ruang, pembangunan infrastruktur, dan komposisi penduduk desa. Sejak saat itu, pembangunan di desa ini difokuskan pada pemulihan, penataan kembali fasilitas publik, serta peningkatan kapasitas ketahanan bencana. Saat ini, Desa Aje Pagar Air berperan sebagai salah satu desa penyangga Kota Banda Aceh, dengan komitmen untuk membangun pemerintahan yang transparan dan partisipatif demi kemajuan dan kesejahteraan masyarakatnya.

LOKASI DESA

Batas Desa

  • Utara: Desa Reuloh
  • Timur: Pasar Induk Lambaro
  • Selatan: JL. Soekarna Hatta
  • Barat: Desa Batoh

Luas Desa

64,82 Ha

Jumlah Penduduk

890 Jiwa (2025)

Statistik Kunjungan

Hari Ini25
Kemarin12
Minggu Ini37
Minggu Lalu62
Bulan Ini43
Bulan Lalu267

Total1028